| 
 | |||||||||
| PREV PACKAGE NEXT PACKAGE | FRAMES NO FRAMES | ||||||||
See: 
          Description
| Interface Summary | |
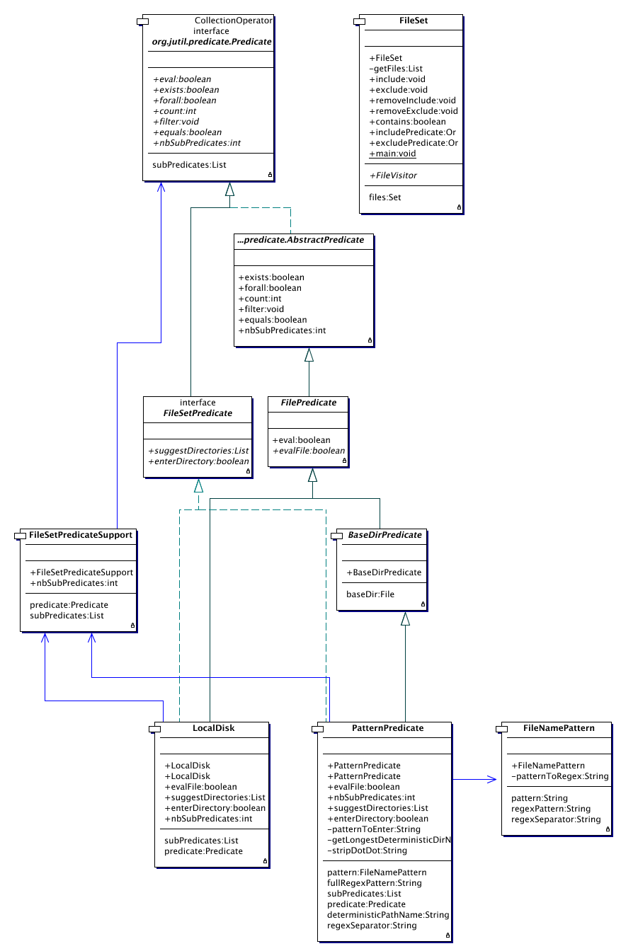
| FileSetPredicate | A special class of predicates that allow a FileSet to work efficiently.  A FileSetPredicate allows a FileSet to limit the set of directories to process. | 
| Class Summary | |
| BaseDirPredicate | A class of FilePredicatesthat need a base directory
 in order to be used conveniently.  | 
| FileNamePattern | A class of filename patterns.  A pattern consists of a sequence of primitive patterns separated by File.separator. | 
| FilePredicate | A class of predicate meant to check properties of files.  All FilePredicates will return falseif the argument passed toeval()is not a
 File. | 
| FileSet | A class of objects that represent a set of files.  A FileSet represents a set of files which satisfy certain
 criteria. | 
| FileSetPredicateSupport | A class that can be used when implementing a FileSetPredicate.   | 
| LocalDisk | A file predicate that includes all files on local disks.
 Think twice before using this, traversing the entire filesystem
 isn't worlds most efficient operation.   | 
| PatternPredicate | A class of predicates that check whether a filename matches a certain pattern relative to a base
 directory.  A PatternPredicate can optionally "contain" another predicate, so it can be used in filesets. | 
Provides for a fileset that can be used to select files based on powerful criteria.
 
FileSet is the main class in this package. Given a set of criteria, it searches all the files on the local disks that satisfy at least one include criterium, and no exclude criterium.
In order to work efficiently, a FileSet works with FileSetPredicates instead of normal predicates. They allow the fileset to work on a limited set of directories, which dramatically reduces the search time. Most FileSetPredicate are able to wrap around ordinary predicates, so you can use all predicate on a file, but you have to use at least one FileSetPredicate (which may be LocalDisk if the place of the file is no criterium).
FilePredicate is a class of predicate that are meant to evaluate files, and encapsulated the behavior that an object that is not a File must evaluate to false.
An important criterium for a file is its place in the filesystem. A FileNamePattern specifies a pattern which can be used in combination with a base directory to denote a set of files, e.g. *.java (much more advanced patterns are possible). 
BaseDirPredicate is a class of predicates that require a base directory in order to evaluate files. E.g. a predicate which check if a certain file is in some directory.
A PatternPredicate is a BaseDirPredicate which checks if the part of the name of a file, relative to the base directory matches a certain pattern.
A LocalDisk predicate returns true for any file.
| 
 | |||||||||
| PREV PACKAGE NEXT PACKAGE | FRAMES NO FRAMES | ||||||||